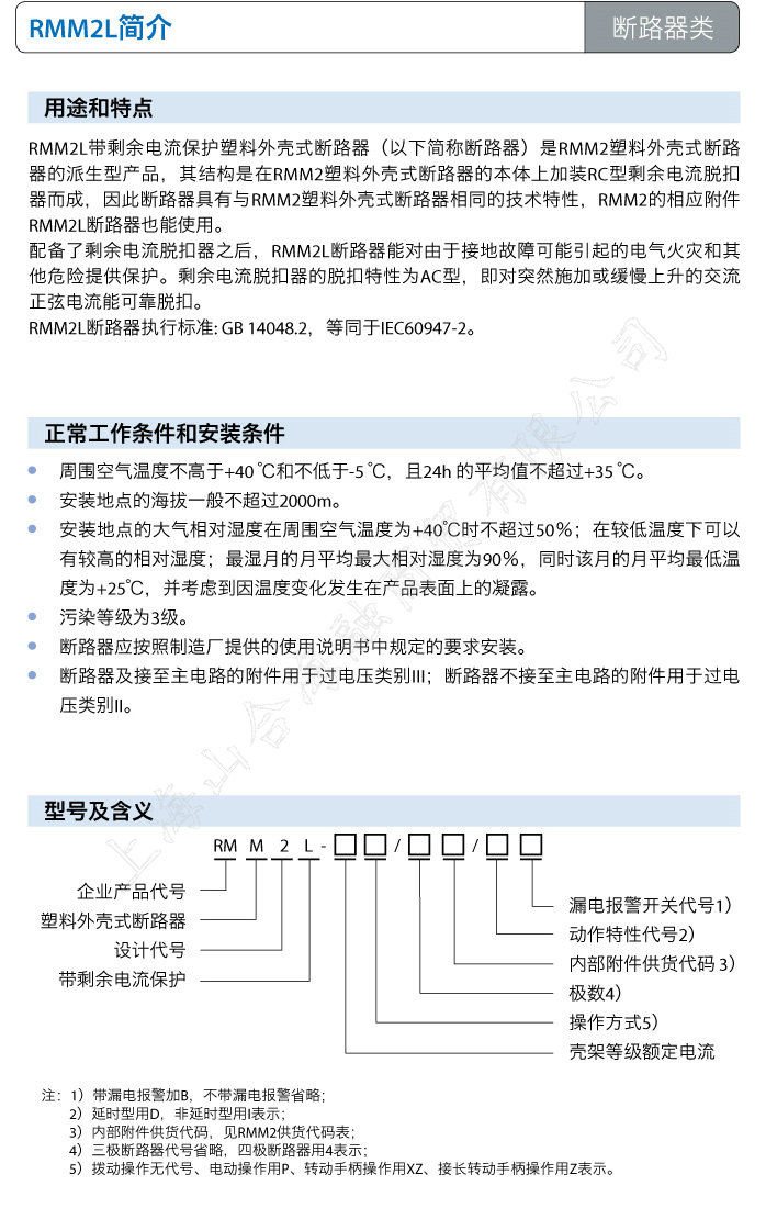
上一个:RMM1L系列剩余电流保护塑料外壳式断路器下一个:没有产品了