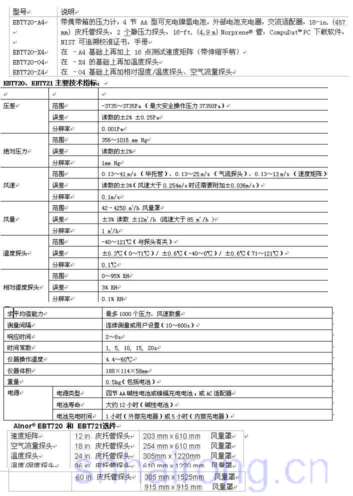
电子平衡工具 – EBT720面型风速计(风速矩阵)


EBT720系列微型风压计是 XJ、有效的一款产品,它的特性和优点包括可快速测量面平均风速的速度矩阵、自动调零、快速KK的测量结果,以及在低流量下仍能JQ测量。优点:人体工程学设计、数据记录、自动统计功能等。

特性:

     使用速度矩阵时,每平方英尺截面上可同时获得16点的数据,从而快速获取面平均风速


  • 自动回零功能,省去了读数之间的手动清零、校准过程
  • 模块化工具,适合不同的应用场合和预算
  • 快速测量,节省时间
  • 多行显示的屏幕,易于理解
  • 低流量下仍能JQ测量
  • 更长的电池寿命(12小时),更短的充电时间
  • 随机提供TSI公司的LogDat软件,便于测量数据的整理

应用场合:


  • 排风柜和生物医学安全柜的面风速测量
  • HVAC系统的测试、调整、平衡
  • 节能研究
  • 洁净室测试
  • 工业卫生研究
  • 达标检查

订购指南:

新型 Alnor EBT720 是 XJ、易于使用的多用途空气平衡工具。它带有多种 探头,将成为测试和平衡技术人员的 工具。